摘要
口腔颌面外科的骨修复与人工关节植入面临生物材料性能单一、制造复杂等挑战。上海交通大学医学院附属第九人民医院研究团队近期在国际权威期刊《Advanced Materials》上发表重要研究成果。该研究首次应用梯度3D打印技术,成功将羟基磷灰石(HA)与纳米银(AgNPs)集成于聚醚醚酮(PEEK)植入体表面,构建出兼具优异成骨活性与高效抗菌性能的双功能涂层。该技术实现了快速、低成本的定制化制造,并通过多组学分析系统揭示了其增强骨整合与抗感染的分子机制,为下一代个性化、高性能口腔颌面植入体的临床转化提供了新的解决方案。
研究背景:临床需求与技术瓶颈
口腔颌面骨缺损常由创伤、肿瘤切除等导致,传统金属植入体存在应力屏蔽、金属离子释放、影响影像学评估等问题。PEEK因其良好的力学性能、化学稳定性及射线可透性被视为理想替代材料,但其表面生物惰性限制了骨整合,且缺乏抗菌能力,易导致植入失败或感染。
以往通过物理混合、喷涂等技术在PEEK中添加生物活性成分(如HA)或抗菌剂(如纳米银),往往面临工艺复杂、涂层易磨损、成本较高、难以定制等瓶颈,阻碍了临床推广。
核心创新:梯度3D打印双功能涂层
研究团队的核心突破在于利用梯度熔丝制造(FFF)3D打印技术,在PEEK植入体基体上,一次性打印出富含高浓度HA(40 wt%)与纳米银(2 wt%)的纳米复合功能层(厚度约100 μm)。
技术优势:
一体化成型:功能层与基体结合牢固,避免了传统涂层的剥落问题。
精准定制:可根据临床需求(如无菌缺损或污染感染缺损),灵活调整表面成分与结构。
经济高效:仅对表面进行功能化修饰,最大化保留了PEEK基体的优良性能,同时控制了昂贵添加剂(HA、纳米银)的用量。
制造便捷:从设计到成品流程简化,适用于个性化植入体的制备。
性能验证:力学、成骨与抗菌性能增强
1. 优化的力学性能与安全性
含40% HA的复合材料弯曲/拉伸弹性模量得到提升(如40% HA-PEEK弯曲模量达6.373 ± 0.213 GPa),更接近天然骨,有利于减少应力屏蔽。
有限元分析表明,该材料制成的手术接骨板与螺钉,在模拟下颌骨受力时表现出良好的稳定性,所有应力均低于材料强度极限。
磨损测试显示涂层摩擦系数稳定,未观察到大规模剥落,耐磨性符合要求。
2. 显著增强的成骨活性
表面特性优化:功能层呈现多孔微观结构,表面亲水性改善(水接触角从73.6° ± 4.26°降至42.0° ± 2.64°),粗糙度增加,利于细胞行为。
细胞响应良好:与纯PEEK相比,MC3T3-E1前成骨细胞在改性材料上粘附更牢固,增殖活性更高,存活率超过95%。
成骨分化促进:改性材料显著上调了成骨相关基因(BMP2, RUNX2等)和蛋白(ALP, OCN等)的表达,碱性磷酸酶活性与钙结节形成量均有所增加。
体内骨整合证实:在兔股骨缺损模型中,植入后,HA-PEEK与HA-Ag-PEEK组周围新生骨量(如骨体积分数BV/TV约50%)、骨密度及骨-植入体直接接触情况均优于纯PEEK组。
3. 强大的抗菌与免疫调节性能
高效抗菌:含纳米银的材料对金黄色葡萄球菌和大肠杆菌均表现出抑制和杀灭作用,能减少细菌粘附与生物膜形成,并产生抑菌圈。
调控免疫微环境:纳米银能诱导巨噬细胞向促修复的M2型极化,上调Arg1、IL-10等因子,有利于在感染环境下控制炎症、促进愈合。
感染模型验证:在兔股骨感染缺损模型中,HA-Ag-PEEK组表现出良好的抗菌成骨效果。
4. 良好的生物安全性
纳米银以可控的方式释放,体外14天累积释放浓度约为11.86 ± 0.07 μg/L。
动物体内实验显示,植入后血清银离子浓度保持稳定。
机制揭示:成骨-抗菌协同的多组学解析
研究通过蛋白质组学与代谢组学,系统阐明了材料性能增强的生物学通路:
HA增强成骨的机制:
主要通过激活mTOR信号通路,促进成骨细胞的增殖、分化和存活。
纳米银抗菌及微调成骨的机制:
抗菌:主要经由激活FoxO信号通路,增强细胞自噬等过程以清除病原体。
对成骨的潜在影响:纳米银会轻微上调细胞色素P450和PPARγ通路,导致活性氧(ROS)反应增强,可能对骨整合产生轻微影响。这解释了含银组的成骨指标略低于纯HA组的原因。

图1 . HA ( 0 %、10 %、20 %、40 %)-AgNPs ( 2 % ) - PEEK的力学性能。A.弯曲弹性模量、最大弯曲强度、总弯曲断裂伸长率和应力-应变弯曲曲线( n = 6)。B.拉伸弹性模量、最大拉伸强度、最大拉伸延伸率和应力-应变拉伸曲线( n = 6)。C.改良PEEK固定髁突颈部骨折有限元分析模型,下颌骨整体位移及骨折线间相对位移。D.螺钉、接骨板、皮质骨和松质骨的应力分布。

图2 . PEEK、40 % HA - PEEK、40 % HA-2 % AgNPs - PEEK的表面特性。A.增材制造后的SEM图像显示出梯度3D打印的痕迹。B. XRD官能团显示3组均有特征峰。C. EDS元素成分及比例显示HA和纳米Ag成功掺入PEEK基体表面。D. 3组静态水接触角( n = 3)比较,HA改性PEEK ( P = 0.0036)亲水性显著增强。E. 3组SAXS曲线均呈纳米级均匀性。F. AFM形貌和Ra值( n = 3)显示HA - PEEK ( P = 0.0045)和HA - AgNPs - PEEK ( P = 0.0071)的表面粗糙度显著增加。

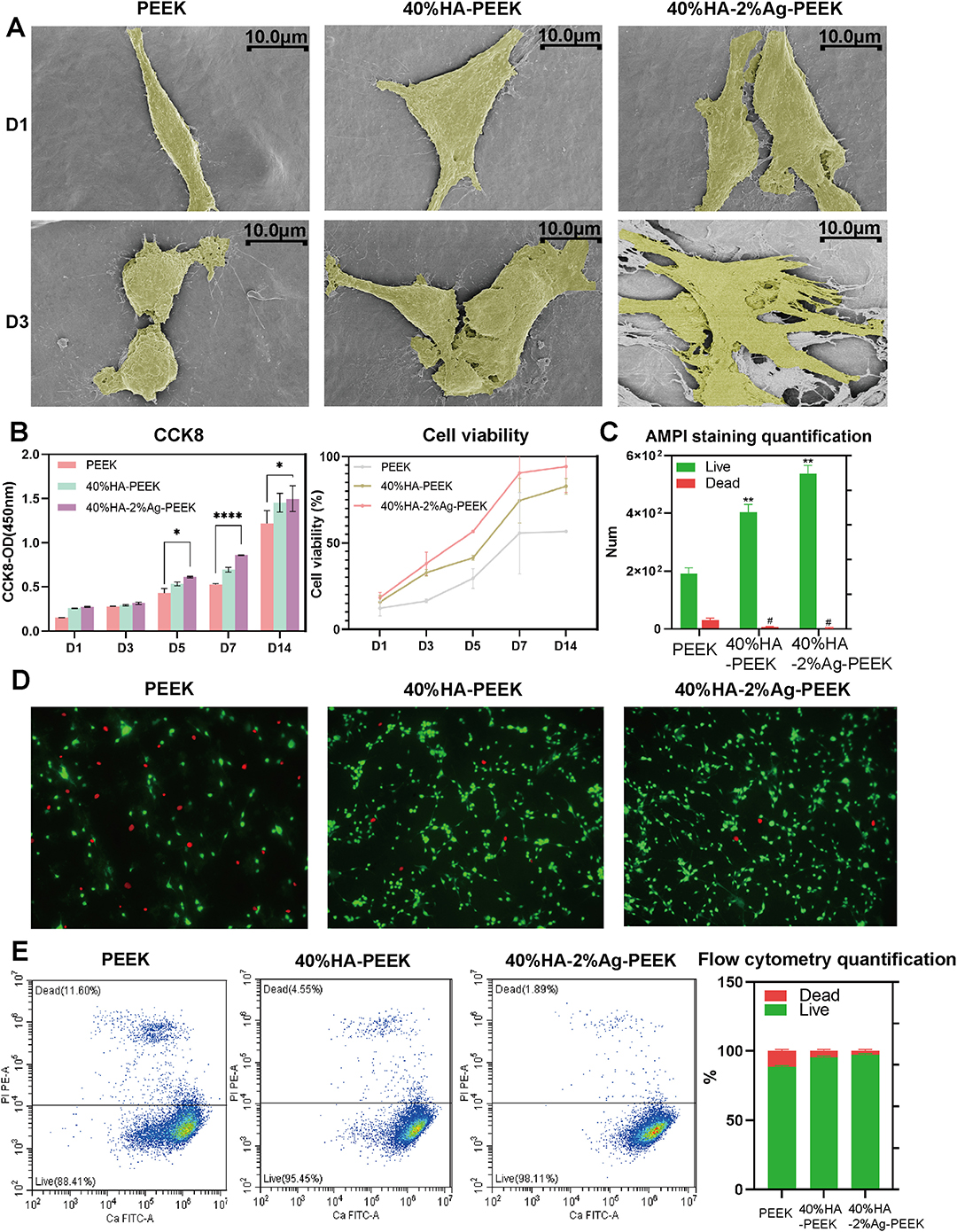
图3 . MC3T3 - E1在PEEK、40 % HA - PEEK、40 % HA-2 % AgNPs-PEEK ( n = 3)表面的黏附和增殖。A. MC3T3 - E1细胞在HA和nano - Ag改性PEEK上的黏附均表现出明显的丝状伪足。B. CCK8通路比较3组MC3T3 - E1增殖情况,显示无明显细胞毒性。C,D. AMPI染色显示活/死MC3T3 - E1细胞,定量显示HA - PEEK ( P = 0.0034)和HA - AgNPs - PEEK ( P = 0.0022)上的活细胞显著增加。E.流式细胞术比较活/死MC3T3 - E1细胞的百分比,证明HA - PEEK ( P = 0.0076)和HA - AgNPs - PEEK ( P = 0.0047)上活细胞显著增加。

图4 . MC3T3 - E1细胞在PEEK、40 % HA - PEEK和40 % HA-2 % Ag-PEEK ( n = 3)表面的成骨相关ALP活性、基因、蛋白和抗体表达。A. PCR结果显示HA和nano - Ag修饰的PEEK中成骨相关基因的表达显著增强。B. ALP活性显示MC3T3 - E1细胞的早期成骨活性,HA和nano - Ag修饰的PEEK从D5开始成骨活性表达明显增强。C. ALP染色检测3组MC3T3 - E1细胞早期成骨活性。D.茜素红染色显示钙结节形成。E.免疫荧光( IF )显示成骨抗体( ALP、BMP2、RUNX2、OCN、OPN)。F. IF定量显示HA和nano - Ag修饰的PEEK中成骨相关抗体表达显著增强。Western blot显示成骨蛋白( ALP、OCN、BMP2、RUNX2、OPN)的表达,定量显示HA和nano - Ag修饰的PEEK中成骨相关蛋白的表达显著增强。

图5 . PEEK、40 % HA - PEEK、40 % HA-2 % AgNPs - PEEK的抗菌性能。A. S. aureus和E . coli的SEM形貌。B. 3组生物被膜染色显示40 % HA-2 % AgNPs - PEEK生物被膜形成较少。C.金黄色葡萄球菌和大肠杆菌培养的3组抑菌环在40 % HA-2 % AgNPs - PEEK周围出现明显的抑菌圈。D.对3组( n = 3)生物被膜的定量( OD570 )表明,40 % HA-2 % AgNPs - PEEK对S . aureus ( P = 0.0037)和E . coli ( P = 0.0022)生物被膜的形成有明显的抑制作用。E. S. aureus和E . coli在3组( n = 3)上的动态生长曲线。F. Raw264的PCR。3组表达的7个极化相关基因( Arg1、IL - 10、IL - 6、TNF - α),( n = 3)在40 % HA-2 % AgNPs - PEEK上M2相关基因表达显著增强。 G. Wb of Raw264 . 7 3组表达的极化相关蛋白( Arg1、IL - 10、IL - 6、TNF - α)( n = 3)在40 % HA-2 % AgNPs - PEEK上M2相关蛋白表达显著增强。H,I. FACS和Raw264 .分布于3组( n = 3)上的7个极化( M1、M2)相关抗体在40 % HA-2 % AgNPs - PEEK上显示出显著增强的M2相关荧光抗体。

图6 . PEEK、40 % HA - PEEK和40 % HA-2 % AgNPs-PEEK ( n = 3)的成骨和抗菌性能背后的潜在生物机制。A.气泡图比较MC3T3 - E1相关通路的表达具有统计学意义( P < 0 . 05 )) ( 40 % HA-PEEK vs PEEK , 40 % HA-2 % AgNPs-PEEK vs PEEK)。B. Bubble图比较了具有统计学意义的S . aureus相关通路( P < 0 . 05 )) ( 40 % HA-2 % Ag - PEEK与PEEK的比较)的表达情况。C,D. WB和与成骨和抗菌性能相关的通路蛋白的定量。E.关键通路的机制图。

图7 .对PEEK、40 % HA - PEEK和40 % HA-2 % AgNPs - PEEK在兔股骨缺损和感染模型( n = 6)进行X线、micro - CT和组织学分析。A.兔股骨缺损模型的建立。B.兔股骨感染性模型的建立。C、D、Micro - CT证实植入材料植入成功。E,F。HA和nano - Ag改性PEEK重建周围骨显示出改善的成骨作用。新骨与植入材料界面的G、H、HE和VG染色显示,HA和纳米Ag改性PEEK周围形成的周围纤维组织较少。I,J.骨缺损内种植体周围骨形成的统计分析( BV / TV、BS / TV、Po、Tb。Pf , Tb。N、BMD)和感染模型( n = 6)。
临床意义与未来展望
该研究成功将梯度3D打印的制造优势与纳米复合材料的生物学功能相结合,为个性化植入体研发提供了新思路。
临床转化潜力:该技术可根据患者缺损类型(清洁或污染)定制植入体表面成分,实现个性化治疗。
未来方向:研究团队指出,未来将深入探索纳米银的长期体内代谢情况,并进行更长时间的力学耐久性测试,以推动该技术的临床应用。
结语
上海九院团队通过创新的梯度3D打印策略,开发出一类具有“骨诱导-抗菌”双功能的PEEK植入材料。这项工作提供了从材料制备、性能表征到机制探索的完整证据链,展示了先进制造技术与再生医学理念融合的潜力,为应对口腔颌面修复领域植入体骨整合不良与感染风险等挑战,提供了具有前景的解决方案。


























首页
电话咨询
留言
